Voice Interface Voice Box for the 800XL computer
© 1991/97 THOR (Thomas Richter)
Description of this archive:
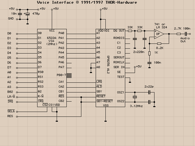
Schematics.iff : Schematics of the hardware in IFF format
Schematics.gif : same, but encoded in GIF.
HardwareHacks : A description for the hardware hacks re-
quired for the interface, including
modifications to make it working without it.
It is assumed that you know how to open
your computer and how to apply the hacks, i.e.
how to open the computer and how to find the
ICs and the pins.
BE WARNED! This requires some (but not very
much) practice in soldering!
Driver.doc : Documentation of the software, i.e. the
V: handler.
Voice.com : The handler itself.
It is designed to work with TurboBasic
and is loaded between the interpreter
and the DOS. It does not set MEMLO, so
this won't work with the standard basic
(it will get overwritten).
Minor modifications are necessary.
Voice.asm : The assembly language source code, for the
MAC/65 package.
Voice.lst : Again the assembly source, but in ATASCII.
VoicePins : Pin layout of the connectors and the ICs.
VoiceParts : The part list.